365英国上市公司(集团)官方网站-Official Website

365上市集团官网

集团首页 | 联系我们

  • 首页
  • 关于我们
    • 365上市集团官网简介
    • 现任领导
    • 专业简介
    • 行政机构
    • 团队介绍
  • 新闻通知
    • 综合新闻
    • 通知公告
  • 本科教育
    • 教务管理
    • 实践教学
    • 教学比赛
    • 课程建设
  • 研究生教学
    • 教学实践
    • 学术科研
  • 团队建设
    • 学术讲座
    • 学术会议
    • 科研成果
  • 党建思政
    • 组织建设
    • 理论学习
    • 党群活动
  • 员工工作
  • 人才招聘
    • 招生信息
    • 就业工作
  • 规章制度
  • 培训中心

人才招聘

PROGRAM NAME

  • 招生信息
  • 就业工作

热点新闻

  • 2022-06-24

    欢迎报考365上市集团官网
  • 2026-03-29

    凝心聚力谋发展 奋楫笃行启新程——公司召开2026年度工作部署会暨师德师风警示教育专题会
  • 2026-02-11

    公司教师在陕西省第十七届哲学社会科学优秀成果奖评选中喜获佳绩
  • 2026-03-12

    公司召开春季学期本科生安全教育主题班会
  1. 首页
  2. 人才招聘
  3. 招生信息
  4. 正文
点击显示栏目
  • 招生信息
  • 就业工作

招生信息

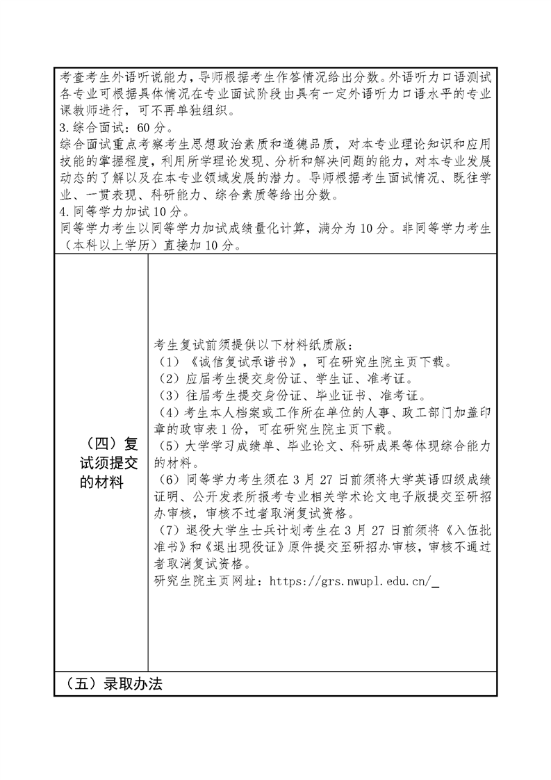
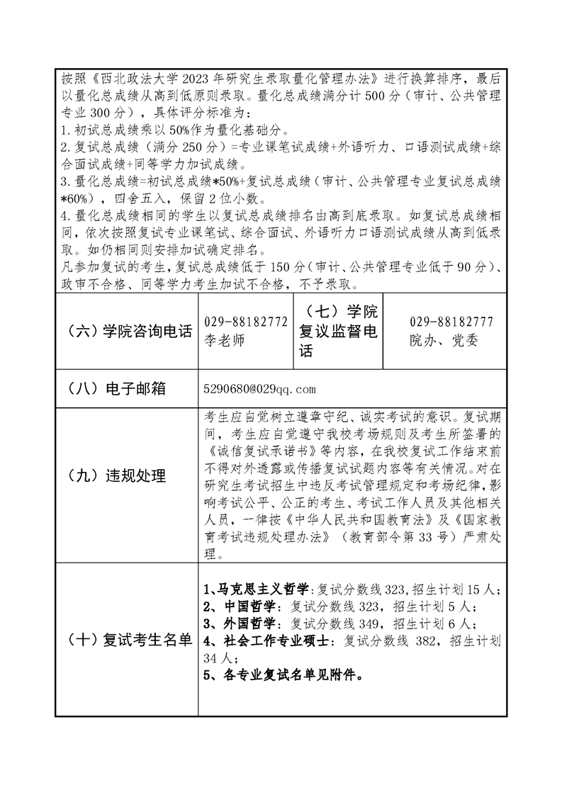
365上市集团官网一志愿考生复试录取方案

  • 来源:365上市集团官网
  • 发布者:​365上市集团官网
  • 浏览量:







上一篇: 2023年365英国上市公司官网非全日制社会工作专业硕士(MSW)调剂公告

下一篇:欢迎报考365上市集团官网

友情链接:

COPYRIGHT © 365英国上市公司(集团)官方网站-Official Website 版权所有     地址:陕西省西安市长安区西长安街558号

电话:+86-029-88182777     邮编:710122    邮箱: kyc2502@163.com    技术支持:网是科技